Dear Students,
As you all know, the upcoming months are lined up with various important exams like SSC Translator, SSC Stenographer, RRB ALP, RPF SI and constable and many more, so we are here to help you with the subject that is common to all of the given exams. We are providing daily reasoning quizzes, practicing which will help you to score good marks in this section. We aim to provide the best study material to our readers with exam level questions to help them get used to the recent pattern. Attempt this quiz and check your preparation.
Q1. Select the related word/letters/numbers from the given alternatives.
दिए गए विक्लपों में से सम्बंधित शब्द/वर्ण/संख्या का चयन करें.
Preamble : Constitution :: ? : ?
प्रस्तावना: संविधान : : ? : ?
(a) Word : Dictionary/ शब्द: शब्दकोश
(b) Contents : Magazine/ सामग्री: पत्रिका
(c) Explanation : Poetry/ व्याख्या: कविता
(d) Preface : Book/ प्रस्तावना: पुस्तक
Ans.(d)
Sol. Preamble is the part of constitution and preface is the part of book.
Q2. Find the odd word/letters/number from the given alternatives.
दिए गए विकल्पों में से विषम शब्द/वर्ण/संख्या का चयन करें.
(a) Geometry/ ज्यामिति
(b) Trigonometry/ त्रिकोणमिति
(c) Algebra/ बीजगणित
(d) Mathematics/ अंक शास्त्र
Ans.(d)
Sol.
Mathematics is the core subject.
Q3. If the given words are arranged according to English dictionary, which word will be in third place?
यदि दिए गए शब्दों को अंग्रेजी शब्दकोश के अनुसार व्यवस्थित किया जाता है, तो कौन सा शब्द तीसरे स्थान पर होगा?
(a) KNOW
(b) KNACK
(c) KNIT
(d) KNOB
Ans.(d)
Sol.
KNOB is the third word according to dictionary.
Q4. A series is given, with one term missing. Choose the correct alternative from the given ones that will complete the series.
एक श्रृंखला दी गयी है जिसमें एक टर्म अज्ञात है. दिए गए विकल्पों में से, उस शब्द का चयन करें जो श्रृंखला को पूरा करेगा.
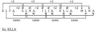
ELFA, GLHA, ILJA, ?, MLNA
(a) OLPA
(b) KLMA
(c) LLMA
(d) KLLA
Q5. Pointing towards a photo, Rakesh said, “She is the daughter of the only son of my grandfather.” How is the girl related to Rakesh?
एक तस्वीर की ओर इशारा करते हुए, राकेश ने कहा, “वह मेरे ग्रैंडफादर के इकलौते बेटे की बेटी है।” लड़की राकेश से कैसे संबंधित है?
(a) Sister/बहन
(b) Daughter/बेटी
(c) Grand Daughter/ग्रैंडडॉटर
(d) Cousin/कजिन
Q6. If THEN is written as RLBS, then how may CASE be written in that code?
यदि THEN को RLBS के रूप में लिखा जाता है, तो को उसी कूट भाषा में CASE कैसे लिखा जाएगा?
(a) AEPJ
(b) APEP
(c) EPAP
(d) PAEJ
Q7. If ‘×’ means subtraction, ‘–’ means division, ‘?’ means addition and ‘%’ means multiplication, then find the value of: 13 ? 3 x 6 % 8 – 4 ? 14 = ?
यदि ‘x’ का अर्थ है घटा, ‘-‘ का अर्थ है भाग, ‘?’ का अर्थ है योग और ‘%’ का अर्थ है गुणा, तो 13 ? 3 x 6 % 8 – 4 ? 14 = ? का मान ज्ञात करें.
(a) 18
(b) 14
(c) 12
(d) 8
Q8. Find the odd word/letters/number from the given alternatives.
दिए गए विकल्पों में से विषम शब्द/वर्ण/संख्या का चयन करें.
(a) 64
(b) 125
(c) 225
(d) 216
Ans.(c)
Sol.
225 is not cube number.
Q9. Some equations are solved on the basis of certain system. Find out the correct answer for the unsolved equation on that basis.
कुछ समीकरणों को एक निश्चित प्रणाली के आधार पर हल किया जाता है. इस आधार पर, समीकरण के लिए चार विकल्पों में से सही उत्तर बताएं.
(a) 95
(b) 45
(c) 315
(d) 184
Q10. Rema walked 10kms south and turned right and walked 5kms. Then again she turned right and walked 10kms. Then she turned left and walked 10kms. How many kms will Rema have to walk to reach the starting point?
रेमा 10 किमी दक्षिण की ओर चलती है और दाहिने मुडती है और 5 किमी चलती है. वह दोबारा दाहिने मुडती है और 10 किमी चलती है. फिर वह बाएं मुडती है और 10 किमी चलती है. प्रारंभिक बिंदु तक पहुंचने के लिए रेमा को कितने किलोमीटर चलना होगा?
(a) 25 km/ किमी
(b) 20 km/ किमी
(c) 5 km/ किमी
(d) 15 km/ किमी
Q11. One statement is given followed by two conclusions/assumptions, I and II. You have to consider the statement to be true, even if it seems to be at variance from commonly known facts. You are to decide which of the given conclusions/assumptions can definitely be drawn from the given statement. Indicate your answer.
निम्नलिखित में एक वक्तव्य दिया गया है जिसके आगे दो निष्कर्ष/मान्यताएं, I और II निकाले गये है। आपको विचार करना है कि वक्तव्य सत्य है, चाहे वह सामान्यतः ज्ञात तथ्यों से भिन्न प्रतीत होता हो। आपको निर्णय करना है कि दिए गये वक्तव्य में से कौन-सा निश्चित रूप से सही निष्कर्ष/मान्यता निकाला जा सकता है।अपने उत्तर को निर्दिष्ट कीजिये।
Statements:/कथन:
All Hindus are God fearing. / सभी हिंदू भगवान से डरते हैं
No Japanese is a Hindu/ कोई जापानी हिंदू नहीं है
Conclusions:/निष्कर्ष:
I. The Japanese are not God fearing./ जापानी भगवान से नहीं डरते हैं
II. All God fearing are Hindus./ भगवान से डरने वाले सभी हिंदू हैं
(a)Only conclusion I follows/ केवल निष्कर्ष I अनुसरण करता है।
(b)Only conclusion II follows / केवल निष्कर्ष II अनुसरण करता है।
(c)Both conclusions I and II follow / दोनों निष्कर्ष I और II अनुसरण करते हैं।
(d)Neither conclusion I nor conclusion II follows / न तो निष्कर्ष I न ही निष्कर्ष II अनुसरण करता है।
Q12. Find the number of triangles in the figure.
दी गयी आकृति में त्रिभुज की संख्या ज्ञात करे.
(a) 8
(b) 9
(c) 11
(d) 13
Ans.(d)
Sol.
No. of triangles = 13
Q13. Study the following Venn Diagram and find the region representing persons who are educated and employed but not confirmed.
निम्नलिखित वेन आरेख का अध्ययन करें और उन लोगों का प्रतिनिधित्व करने वाले क्षेत्र का पता लगाएं जो शिक्षित और कार्यरत हैं लेकिन पुष्टीकृत नहीं है.
(a) a, c
(b) a, b, c
(c) b, d
(d) a, d, c
Ans.(c)
Sol.
Required person = b, d that is common person between both circle.
Q14. Which answer figure will complete the pattern in the question figure?
कौन-सी उत्तर आकृति प्रश्न आकृति में पैटर्न को पूरा करेगी?
(a) A
(b) B
(c) C
(d) D
Ans.(c)
Q15. From the given answer figures, select the one in which the question figure is hidden/embedded.
दिए गए उत्तर आंकड़ों से, उस का चयन करें जिसमें प्रश्न आंकड़ा छिपा हुआ / एम्बेडेड है।
(a) A
(b) B
(c) C
(d) D
Ans.(d)
You may also like to read:
.button {
padding: 5px 15px;
font-size: 14px;
font-family: inherit;
text-align: Justify;
cursor: pointer;
outline: none;
color: #fff;
background-color: #0BBBF3;
border: none;
border-radius: 5px;
box-shadow: 03px #999;
}
.button:hover {background-color:#c72645}
.button:active {
background-color:#c72645;
box-shadow: 0 5px #666;
transform: translateY(4px);
}



















